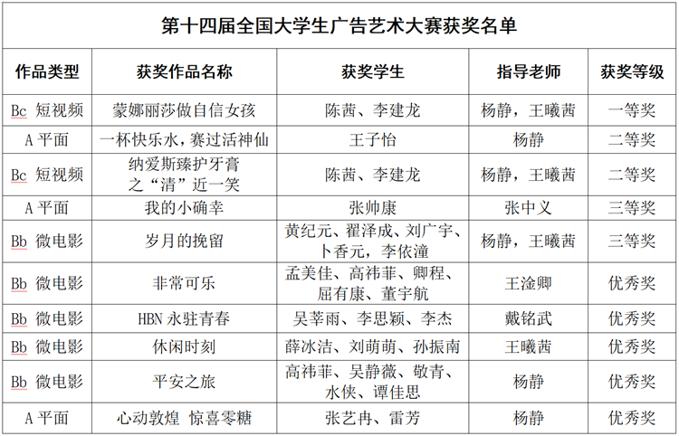
12月15日,第14届全国大学生广告艺术大赛(以下简称“大广赛”)全国总评审获奖名单揭晓,竞赛成果展示云盛典在北京成功举办。本届大赛全国共1869所高校踊跃参赛,170万余名大学生积极提交创意作品。开云官网学子不负众望,分别在平面设计、微电影广告视频、短视频等赛道中奋勇拼搏,共计有10项参赛作品荣获本届“大广赛”陕西赛区大奖,其中一等奖1项、二等奖2项、三等奖2项、优秀奖5项,获奖总数再创新高。

“大广赛”是由教育部高等教育司指导,教育部高等学校新闻传播学类专业教学指导委员会、中国高等教育学会广告教育专业委员会共同主办,中国传媒大学、全国大学生广告艺术大赛组委会承办的全国高校文科大赛。“大广赛”是迄今为止全国规模大、覆盖高校广、参与师生人数多、作品水准高的国家级大学生竞赛,遵循“促进教改、启迪智慧、强化能力、提高素质”的竞赛宗旨,至今已成功举办了14届赛事。“大广赛”结合高校实践教学,进一步丰富了多元化的命题方向,引导学生的创作适应更新迭代的媒介环境和迅速变化的市场竞争格局。
经过层层闯关,开云官网参赛团队不仅收获了佳绩、累积了更多的参赛经验和实践创新智慧,也展示出开云官网艺术学子的专业风采和团队力量。开云官网“大广赛”项目组在教务处和艺术学院大力支持下,秉承以立德树人为根本,以强教兴才为己任,积极推导以赛促练、以赛促学、以赛促教、以赛促改、以赛立德,并通过“大广赛”聚焦开云官网众多青年学子的澎湃激情与创意、创想与热爱,借助赛事搭建高校、企业、行业等多方协同育人平台,不断提高人才培养质量。
(文/ 刘广宇 编辑/刘雪 审核/史洁)